国家卫生健康委员会  |      |      |    无障碍浏览

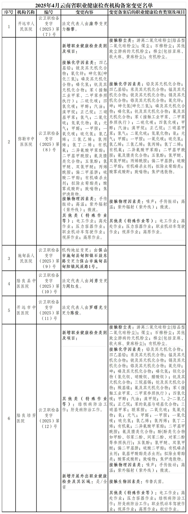
2025年4月云南省职业健康检查机构备案变更名单

发布时间:2025-04-30 16:00       浏览次数: