云南省限制类医疗技术临床应用备案公示(2025年第二批)
来源:医政处、中医医疗管理处 发布时间:2026-01-21 10:00:50 浏览次数:
次
【字体:
大
中
小
】
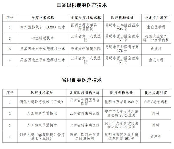
根据《医疗技术临床应用管理办法》(中华人民共和国国家卫生健康委员会令(2018年)第1号)、《国家卫生健康委办公厅关于印发国家限制类技术目录和临床营养管理规范(2022年版)的通知》(国卫办医发〔2022〕6号)、《云南省卫生健康委办公室关于印发省级限制类医疗技术目录(2022年版)的通知》要求,将省级医疗机构2025年度第二批新增备案国家限制类技术和省级限制类医疗技术情况予以公示。
如发现在列医疗机构或个人超出公示范围开展限制类医疗技术临床应用,请及时向省卫生健康综合监督中心或省卫生健康委医政处实名举报,我委将核实情况并依法严肃追究相关医疗机构和人员责任。
监督电话:
省卫生健康综合监督中心:0871-65193187、65193465
省卫生健康委医政处:0871-67195122
省卫生健康委中医医疗管理处:0871-67199296
