各省、自治区、直辖市卫生厅局,新疆和生产建设兵团卫生局:
为规范和促进我国人类辅助生殖技术和人类精子库技术的应用和发展,加强对上述技术应用的管理与监督,提高管理和技术人员的工作水平,依据《人类辅助生殖技术管理办法》、《人类精子库管理办法》(以下简称两个《办法》)和《人类辅助生殖技术与人类精子库培训基地认可标准及管理规定》(以下简称《培训基地规定》)的要求,我部组织专家对有关省、自治区、直辖市推荐申报拟开展人类辅助生殖技术和人类精子库技术培训的机构进行了评审,确定了北京大学第三医院等12家机构作为第一批人类辅助生殖技术和人类精子库技术培训基地,现将培训基地名单予以公布,并将有关事宜通知如下:
一、请各有关省、自治区、直辖市卫生厅局加强对辖区内培训基地的指导、监督和管理,确保培训任务完成和培训质量。省级以上卫生行政部门将不定期对培训基地工作进行抽查,凡不能履行基地职责,教学质量差,实施相关技术存在违规现象,经校验不合格的,省级以上卫生行政部门可撤销其作为培训基地的资格。
二、各培训基地应严格按照《培训基地规定》要求,认真履行职责,提供相应的师资和教学条件,制定严格的培训计划和考核要求,建立并逐步完善各项管理制度,不断提高管理和技术水平,确保培训
质量。培训基地举办的相关培训活动应严格遵循卫生部两个《办法》及其《技术规范、基本标准和伦理原则》,并按照成本核定收费标准,不得以营利为目的。
三、各培训基地所在单位应不断加强对培训基地的建设与管理,为培训工作提供必要的设备和条件,接受相关部门的监督和检查。
四、已纳入辖区省级卫生行政部门设置规划,拟开展人类辅助生殖技术和设置人类精子库的机构,在提出评审申请前,其临床、实验室负责人及主要技术人员,必须到培训基地接受相应的培训,并获得《培训合格证书》,否则,省级以上卫生行政部门将不受理其申请。
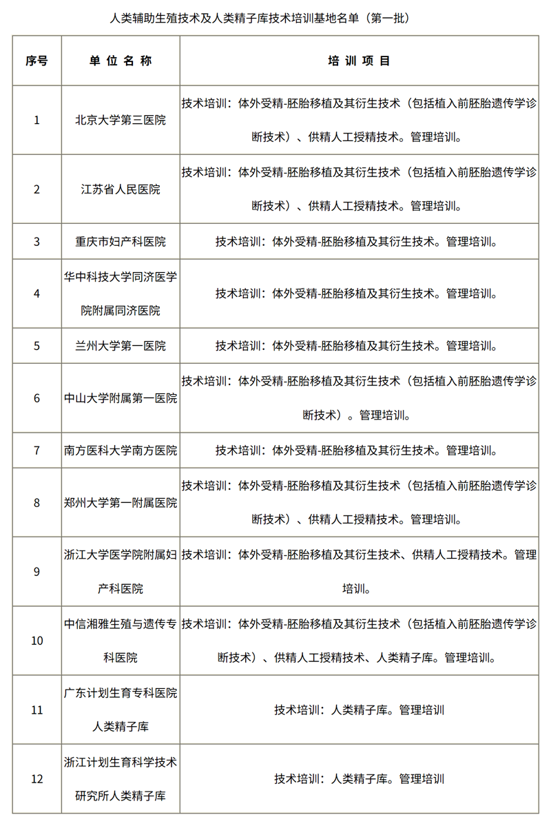
附件:人类辅助生殖技术及人类精子库技术培训基地名单(第一批)
二○○七年年三月十六日
